Lam Soon (Thailand)

บริษัท ล่ำสูง (ประเทศไทย) จำกัด (มหาชน) ได้จดทะเบียนก่อตั้งเป็นบริษัทจำกัด ในเดือนกันยายน 2517 และต่อมาเข้าจดทะเบียนในตลาดหลักทรัพย์แห่งประเทศไทยในปี 2539 บริษัทฯ ประกอบธุรกิจหลักในด้านการผลิตและจำหน่ายผลิตภัณฑ์น้ำมันปาล์ม, ไขมันพืชผสม และเนยเทียม

นับได้ว่าบริษัทฯ เป็นผู้นำในอุตสาหกรรมน้ำมันปาล์ม โดยมีโรงงานสกัดน้ำมันปาล์มดิบตั้งอยู่ที่จังหวัดตรัง มีกำลังการผลิต 45 ตันผลปาล์มสดต่อชั่วโมง และโรงกลั่นน้ำมันปาล์ม ตั้งอยู่ที่นิคมอุตสาหกรรมบางปู มีกำลังการผลิต 700 ตันต่อวัน หรือ 255,500 ตันต่อปี

โดยปัจจุบันบริษัทฯ ถือหุ้นในบริษัท สหอุตสาหกรรมน้ำมันปาล์ม จำกัด (มหาชน) หรือ UPOIC ในสัดส่วนการถือหุ้นร้อยละ 69.9 ทั้งนี้บริษัท สหอุตสาหกรรมน้ำมันปาล์ม จำกัด (มหาชน) และบริษัทย่อย ดำเนินกิจธุรกิจปลูกปาล์มน้ำมันในประเทศไทย โดยมีโรงงานสกัดน้ำมันปาล์มดิบและโรงงานสกัดน้ำมันเมล็ดในปาล์มเป็นของตนเอง มีผลิตภัณฑ์หลัก คือ น้ำมันปาล์มดิบ และ น้ำมันเมล็ดในปาล์มดิบ โดยที่ UPOIC นับเป็นผู้จำหน่ายน้ำมันปาล์มดิบรายหลักของบริษัทฯ

เพื่อเป็นการลดความเสี่ยงในธุรกิจจากความผันผวนของราคาน้ำมันปาล์ม อีกทั้งยังเป็นการเพิ่มกลุ่มของผลิตภัณฑ์ให้มีความหลากหลาย ในปี 2547 บริษัทฯ จึงได้มีการขยายตัวโดยการเข้าซื้อกิจการ บริษัท อาหารสากล จำกัด (มหาชน) หรือ UFC ซึ่งประกอบธุรกิจหลักเป็นผู้ผลิต และ จัดจำหน่าย ผัก และผลไม้แปรรูป เช่น ผักและผลไม้กระป๋อง น้ำผลไม้พร้อมดื่ม และซอสปรุงรส ภายใต้เครื่องหมายการค้าตรา UFC ซี่งเป็นที่รู้จักมากว่า 40 ปี โดยมีโรงงานผลิต 2 แห่ง ตั้งอยู่ที่จังหวัดลำปางและนครปฐม

นอกจากนี้ UFC ยังเป็นผู้ถือหุ้นรายใหญ่ในบริษัท ยูเนี่ยนฟรอสท์ จำกัด โดยมีสัดส่วนการถือหุ้นร้อยละ 97 ประกอบธุรกิจหลักเป็นผู้ผลิต และจัดจำหน่ายผักและผลไม้แช่แข็ง มีโรงงานผลิตตั้งอยู่ที่จังหวัดลำปาง

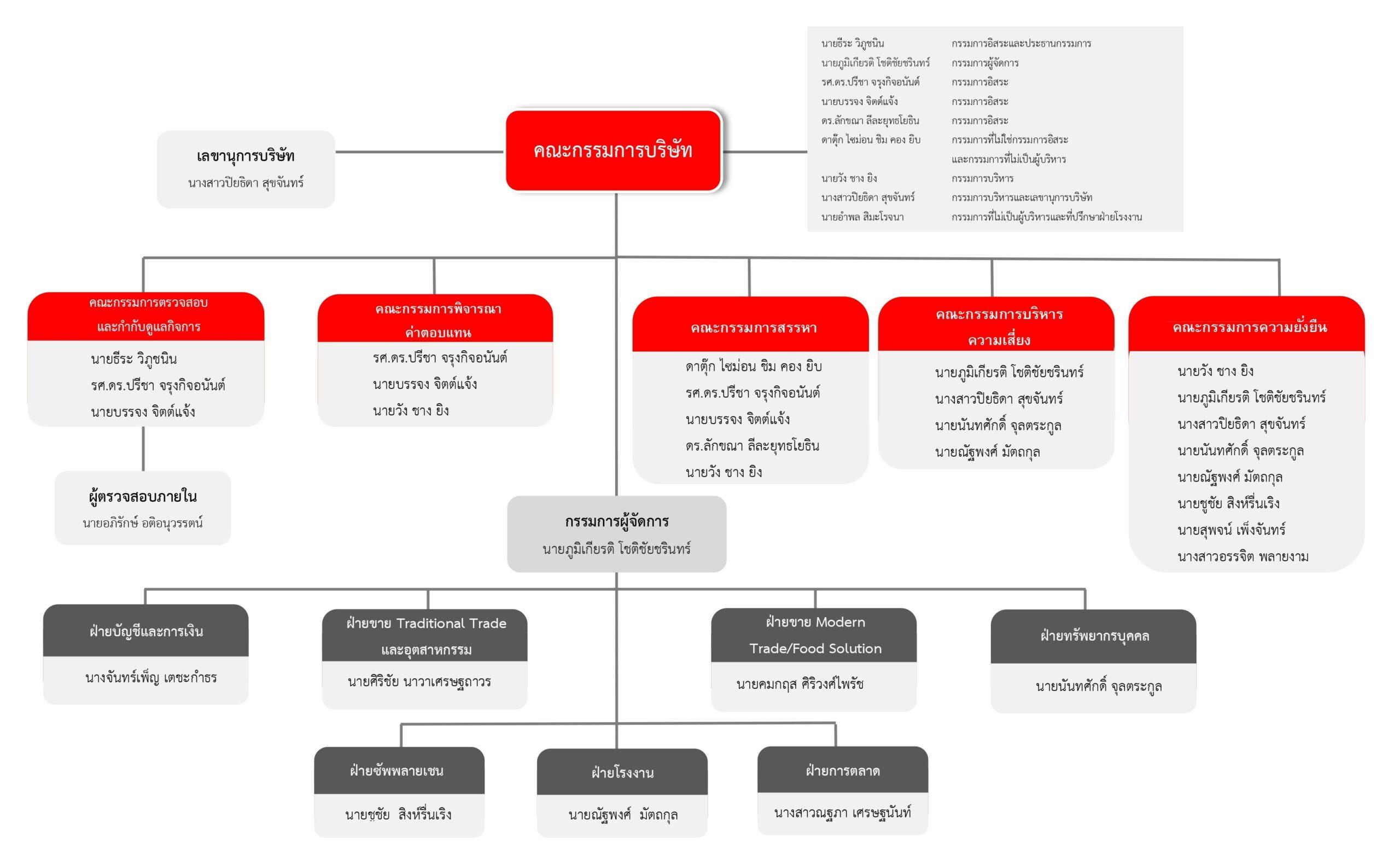
โครงสร้างองค์กร

Shopping Cart